
“法官,我发现他微信账户最近有大额流水!”
“案件已经终本了,你要先申请恢复执行。”
“那我现在就申请恢复。”
“恢复执行?你得提供明确的财产线索。”
“这个微信转账记录不就是线索吗?”
“你这不够具体,得先有明确线索我们才能立案恢复。”
如果你是申请执行人,类似的对话是否让你感到无力与困惑?一纸“终结本次执行程序”的裁定,对许多债权人而言,仿佛被执行法官宣判了“事实上的死刑”——法院查控停止,案件打入“冷宫”,手握生效判决却进退维谷。
然而,“终本”真的意味着你的权利也一同“终结”了吗? 作为一名深耕执行领域的律师,我必须斩钉截铁地告诉你:绝非如此。“终本”只是执行程序的“技术性暂停”,而非债权的“实体性消灭”。法律为你保留了一整套权利“武器库”,关键在于你是否知晓并懂得如何激活它们。
一
正本清源:“终本”究竟是什么?
我们必须清晰界定“终结本次执行程序”的法律性质。它是指在法院穷尽财产调查措施后,发现被执行人确无财产可供执行或财产暂时无法处置时,依法暂时终结执行程序的一种结案管理方式。
其逻辑在于:程序可“休眠”,权利不“休眠”。债权依然合法有效,法律赋予当事人的一系列程序性与实体性权利,在终本后不仅持续存在,而且有明确的行权路径。
二
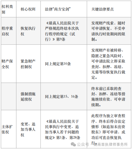
你的权利“武器库”:六大法定权利与法律依据
许多当事人甚至部分法律工作者,对于终本后的权利认知模糊,导致权利“沉睡”。下表系统梳理了你的核心权利及其坚实的法律后盾:


三
击破实务迷障:三大常见误区与破局之道
法律条文在具体实践中常遭遇执行惯性或理解偏差的阻碍。以下是最高频的三大误区及其破解策略:
误区一:“发现财产,必须等恢复执行立案才能查封?”
错误场景:执行法官要求必须先行提交恢复执行申请并立案后,才能对发现的账户、车辆、房产等财产采取控制措施。
依法破局:立即依据上述规定,向执行法官提交《关于立即采取财产控制措施的紧急申请》,清晰指出财产线索及正在发生的转移风险。法律明文允许“立即控制”以防财产流失,等待立案的流程可能导致战机贻误。
误区二:“案件已终本,不能直接变更追加当事人?”
错误场景:立案庭或法官认为变更追加程序必须以案件“在执”为前提,要求先恢复执行。
依法破局:单独提交《变更/追加被执行人申请书》。应明确指出,根据《变更追加规定》,这是一项独立的执行审查程序,与执行案件本身是否处于终本状态无关。法院应当立案审查,审查成功即可成为恢复执行的直接事由。
误区三:“人都找不到了,还怎么追究拒执罪?”
错误场景:认为被执行人下落不明或案件终本后,就无法追究其拒不执行判决、裁定罪。
依法破局:系统收集被执行人“有能力执行而拒不执行”的证据链(如隐蔽的租金收入、股权代持、高消费记录等)。根据2025年最新意见,可向法院提交《涉嫌拒执犯罪线索移送申请书》,或在前置程序不畅时,果断提起刑事自诉,利用刑罚的威慑力倒逼执行。
四 行动指南:
让权利从纸面走向现实
观念重置,主动出击:你是自身利益的第一责任人。所谓的“每六个月一次”网络查控是“例行公事”,深度、持续的财产线索挖掘(如审计财务报表、调查关联交易、挖掘应收账款)必须靠自己或专业律师。
证据固化,专业呈现:任何财产线索、违法证据,均需以可被法庭采信的形式固定。与法院的沟通,尽量采用书面形式,并准备专业的法律文书,直接、精准地引用法条。
善用程序,层层推进:理解各项权利的独立性与关联性。例如,在申请“变更追加”的同时,可并行提交“财产调查申请”;在追究“拒执罪”过程中,可同步申请“律师调查令”以强化证据。
寻求专业,打破僵局:执行是法律、财务、调查技术的复合战场。当案件陷入停滞,专业执行律师的调查渠道、法律技术及与法院的沟通策略,往往是打破僵局的关键。
湖南首执律师事务所
长沙 万达广场环球中心